产品中心
拉曼光纤/Raman Fiber

拉曼光纤专为需要高拉曼增益效率的应用而设计。标准型和PM型都设计有掺有GeO2的高折射率芯和产生高拉曼增益效率的小有效面积。PM版本采用B2O3掺杂的应力棒以实现高双折射。通过适当选择泵浦波长,拉曼光纤可以在1100nm至1700nm的任何波长下提供增益。此外,它们还具有优异的弯曲性能和拼接性能,以及在水峰值处的低衰减。

品牌:OFS

型号:Raman Fiber


产品特点
典型应用
相关文件
产品介绍

拉曼光纤专为需要高拉曼增益效率的应用而设计。标准型和PM型都设计有掺有GeO2的高折射率芯和产生高拉曼增益效率的小有效面积。PM版本采用B2O3掺杂的应力棒以实现高双折射。

 

通过适当选择泵浦波长,拉曼光纤可以在1100nm至1700nm的任何波长下提供增益。此外,它们还具有优异的弯曲性能和拼接性能,以及在水峰值处的低衰减。

 

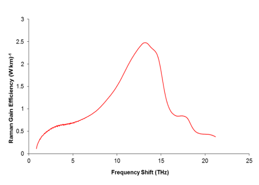
典型色散测试拉曼光纤:

典型色散测试拉曼光纤

产品型号及主要指标

拉曼光纤参数规格:

 

参数规格

Raman Fiber

PM Raman SR Fiber

物理规格

包层直径

125 ± 1 µm

-125 ± 1 µm

包层非圆度

< 0.9 %

< 2 %

芯径Core eccentricity

< 0.6 µm

< 0.6 µm

涂覆层直径

200 ± 15 µm

245 ± 5 µm

验证测试级别

100 kpsi (0.689 GPa)

100 kpsi (0.689 GPa)

光学特性

截止波长

≤ 1050 nm

≤ 1050 nm

有效面积

@ 1450 nm

16.1 ± 1.5 µm2

16.1 ± 1.5 µm2

 

@ 1550 nm

18.7 ± 1.5 µm2

18.7 ± 1.5 µm2

衰减

@1450 nm

0.43 dB/km (typical)

0.54 dB/km (typical)

 

@1450 nm

0.46 dB/km (maximum)

0.58 dB/km (maximum)

 

@ 1550 nm

0.33 dB/km (typical)

0.42 dB/km (typical)

 

@ 1550 nm

0.36 dB/km (maximum)

0.45 dB/km (maximum)

色散 @ 1550 nm (typical)

-20 ps/(nm·km)

-20 ps/(nm·km)

色散斜率 @ 1550 nm (typical)

0.03 ps/(nm2·km)

0.02 ps/(nm2 ·km)

拉曼增益效率* (typical)

2.5 (W·km)-1

2.5 (W·km)-1

偏振模色散PMD

≤ 0.5

 

消光比 (L=100m)

 

>30 dB

双折射 (typical)

 

2.8×10-4

*)峰值增益效率为保偏泵浦1453nm波长测试。

 

可选项:

<1>光纤可以通过29 x 175 mm线轴上的连接器拼接到标准尾纤上,线轴上覆盖着硅树脂胶保护层。

<2>尾纤也可以在不使用硅胶的情况下交付。

 

交付:

105 x 265 mm 光纤盘

相关产品
在线留言
导航 产品 资料 电话
CA888亚洲城
网站地图